首页
最新线报
常用教程
60s新闻
羊毛团
投稿线报
当前位置:
首页
各大银行线报
正文
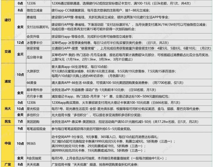
🐑3.17日/各大银行薅羊毛线报活动精选
线报汇
2026-03-17
各大银行线报
点赞
0
赞助
分享
最近发表
速!必得!今日支付宝集卡实测2元红包
🐑3.17日/各大银行薅羊毛线报活动精选
3月新!河北农信储蓄卡+信用卡月月刷
移动用户拨打AI通话抽1-100亓立减金
工行3个活动抽0.28-8.8亓立减金/不限地区
新!预约看脸抽5亓立减金/10亓邮乐券
闲鱼相机每天拍照抽0.88-888亓红包
微信部分人直接领6666亓中行提现额度
淘宝拍拍乐每天参与兑现金秒到支付宝
沪上阿姨抽3万张咖啡免单券
侧栏广告位
×
17
2026
03
🐑3.17日/各大银行薅羊毛线报活动精选
点赞0 赞助 分享...
点击复制推广网址:
分享到:
微博
QQ好友
QQ空间
下载海报:
点击下载
请小编吃个辣条吧!
微信
支付宝